Example 3: Lightning Protection
This document shows an example to create a model of lightning protection for a radome:
- Define two vertical segments close to the external radome surface.

Figure 1. Two vertical segments close to the external radome surface - Project one segment to the closest external surface.

Figure 2. Project one segment - Select the surface.

Figure 3. Select the surface - Project the second segment on the surface.

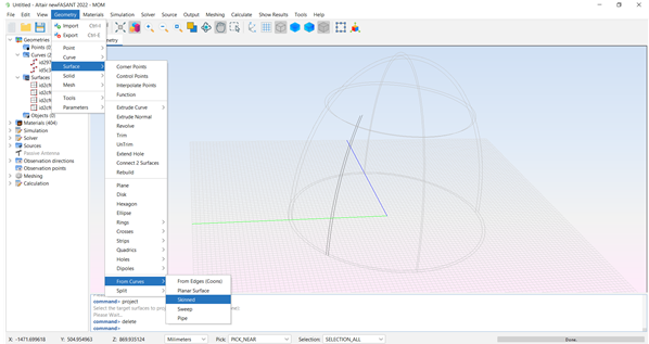
Figure 4. Project the second segment - Create the surface of the lightning protection.

Figure 5. Create the surface - Select the lines.

Figure 6. Select the lines - Obtain the surface of the strip conformed to the surface radome.

Figure 7. Obtain the surface of the strip - Define a radome. Note: The lightning strip protection is external to the radome.

Figure 8. Define a radome - Mesh and calculate.
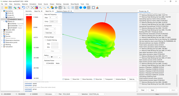
- View the radiation pattern of the radome plus strip.

Figure 9. Radiation pattern of the radome plus strip - Visualize the currents.

Figure 10. Visualize the currents