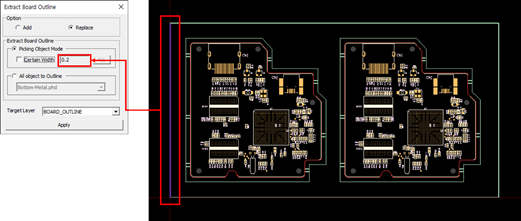
Extract Board Outline
-
Choose Option.
- Add: Add the selected Gerber object to the Panel Outline without initializing the existing Panel Outline.
- Replace: Replace the selected Gerber object to the Panel Outline initializing the existing Panel Outline.
-
Extract Board Outline: Specify how to extract Board Outline from Gerber
data.
- Picking Object Mode: Extract the Board Outline by
selecting directly from the Gerber object.
- Certain Width: Select all objects that have
the same line width of the selected Gerber object automatically by
clicking All.
Figure 1.
Figure 2.
- Certain Width: Select all objects that have
the same line width of the selected Gerber object automatically by
clicking All.
- All object to Outline: Extract all objects of the selected Gerber layer as Board outline.
- Picking Object Mode: Extract the Board Outline by
selecting directly from the Gerber object.
- Target Layer: Specify the layer where the extracted Gerber object will be saved.
- Apply: Apply the outline settings to the PCB design data.