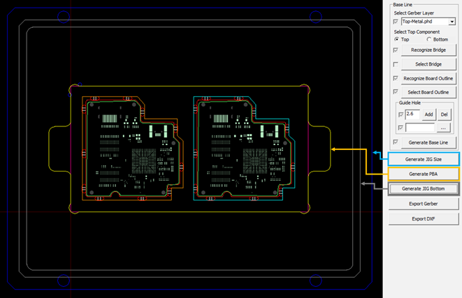
Generate JIG Data

Figure 1.
- Generate JIG Size: Router JIG outline and fixing hole are generated with a blue line.
- Generate PBA: The engraving design area where the panel PCB is mounted is generated with a yellow line.
- Generate JIG Bottom: The unevenness shape on the opposite side of the router JIG is generated with a gray line.