Die Compensation

Learn how to apply the die compensation feature to your model to counter the springback effect after forming.

Open the Model

The model data you import includes the simulation results from a single action and springback operation.
  1. From the File menu, select Open.
  2. In the Open File dialog, navigate to the file in the tutorials folder in the installation directory in Program Files\Altair\2022.3\InspireForm2022.3\tutorials\SRAIL_Springback_compensation1.iform.
    The model should look something like this:

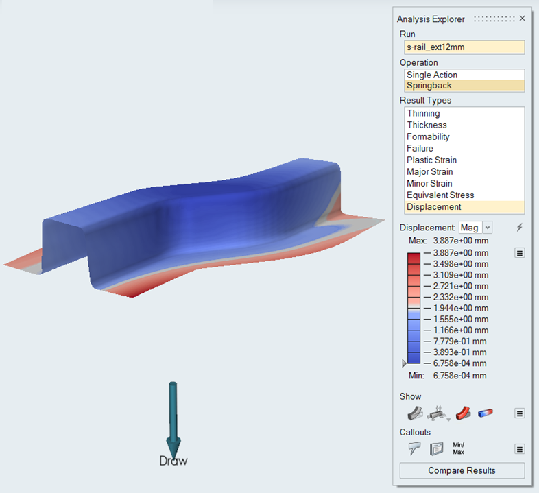
Review the Model Setup and Results

The model for this tutorial includes results for a single-action and springback analysis.
  1. On the Tryout ribbon, click the Show Analysis Results icon.
    The Anaylsis Explorer appears with the results for the run s-rail_ext12mm.
  2. For Run, keep the current run; for Operation, select Springback; and for Result Type, select Displacement.


  3. Review the values for Displacement. Notice that the maximum value before compensation is 3.887e+00 mm.

Redesign the Die

  1. From the Tryout Ribbon, Redesign tools, click the Compensate icon.
    A guide bar appears indicating the workflow of the compensation process which includes selecting a Reference Part, selecting up to three Fixture Points, and running the Compensate operation.
  2. For this tutorial, you do not have to select a reference part. By default, if you do not select a reference part, the die of the preceding forming operation is selected automatically.
  3. On the model, select three fixture points as indicated in the following image. The placement can be approximate.
    The fixture points restrict changing the model at the specified points during the compensation process.
  4. On the guide bar, select the Replace Tools box, then click the Compensate button.
    The Compensation operation generates a new die that compensates for the known springback in the formed shape. The Replace Tools option automatically replaces the existing tools with the new compensated tools.
    Note:
    • The Die Compensation process may take several minutes to complete.
    • The replaced tools are displayed in the closed position.
    • The original die is still present in the tool set, but is hidden.
  5. To view the original die, select View > Model Configuration.
    The original tools are shown in gray on the tree.

Position the Die Set

  1. On the ribbon, hover over single action draw operation.


  2. Click the Edit Position arrow.
  3. In the first field of the guide bar, choose Open.


    The software automatically positions the tools to their open state.
  4. To preview the forming action of the current tool set, on the Single Action icon, click Edit Action .
    An animation of the forming operation is generated for the model.

Run the Analysis with Compensated Tools

  1. From the Tryout tab, Run tools, click Run Analysis

    .
  2. In the Run Analysis dialog, type in the name SRAIL_Springback_compensated2.
  3. Click Run.
    Note: Expect the analysis to run up to 10 minutes.

Review the Results of the Compensated Tools

  1. On the Tryout tab, Analyze icon, click Show Analysis Results.


    The Analysis Explorer dialog opens.
  2. For run, select SRAIL_Springback_compensation2.
  3. For operation, select Springback.
  4. For Result Type, select Displacement and review the results.
  5. Repeat the steps for the run SRAIL_Springback_compensation and compare to SRAIL_Springback_compensation2. Notice the correction for springback in the displacement values.
    Figure 1. Displacement for Springback Before Compensation
    Figure 2. Displacement for Springback after Compensation