Tutorial: Creating a Modelica Custom Component
Learn the process of customizing a MoCustomComponent block to replace an existing Modelica Standard Library block in a model.

Files for This Tutorial
ActiveRC.scm
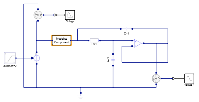
Defining the Modelica Custom Component
Define the ports, parameters and simulation function for a MoCustomComponent block.
Implementing the Modelica Custom Component
Replace the existing R=1 resistor blocks with the Modelica Custom Component.