チュートリアル:ベアリング長の最適化
ベアリングラインをグループ化することによってベアリングプロファイルを最適化する方法について学習します。
ベアリング長の最適化は、出口での押出プロファイルの速度を均一にするために実行されます。ベアリングの最適化の設定を行う前に、標準のモデル設定がすべて完了し、定常解析を実行する準備が整っている必要があります。
フローシミュレーション結果の確認
ベアリングラインのグループ化についての検討
モデルの読み込み

ベアリングカーブの選択
ベアリング制御ラインの追加
ベアリングラインのグループ化
次のベアリングカーブの選択
次のベアリング制御ラインの追加
次のベアリングラインのグループ化

BearingCurve_2の最適化

BearingCurve_3の最適化
引き続き、最適化されたすべてのベアリングラインをFixedとしてグループ化します。
材料の選択
処理パラメータの指定とシミュレート
| ジョブのサブミット後のステータス |
![]() |
| メッシング完了後のステータス |
![]() |
| ソルバーでジョブが実行されているときのステータス |
![]() |
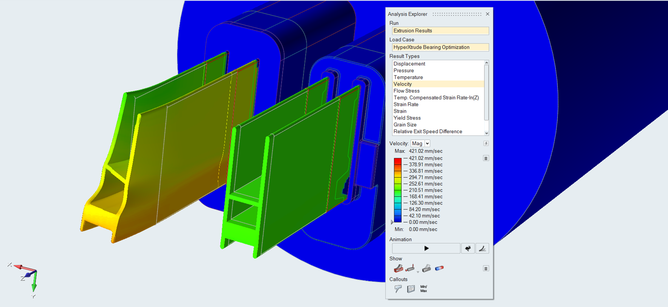
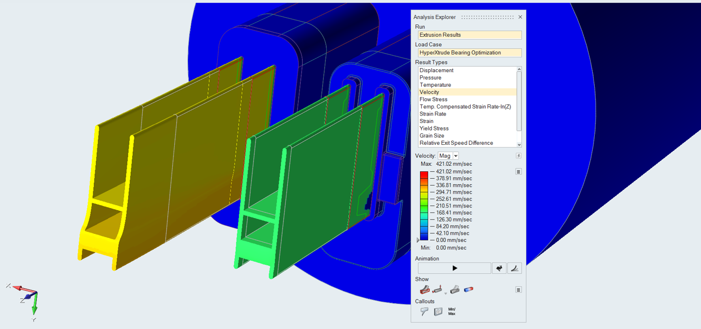
シミュレーション結果の表示

図 1. ベアリングの最適化 - 0回目の反復

図 2. ベアリングの最適化 - 3回目の反復

















をクリックして新しいグループを追加し、この新しい























